注册账号 | 忘记密码
原标题:东航将恢复迪庆⇌广州、拉萨、成都航班
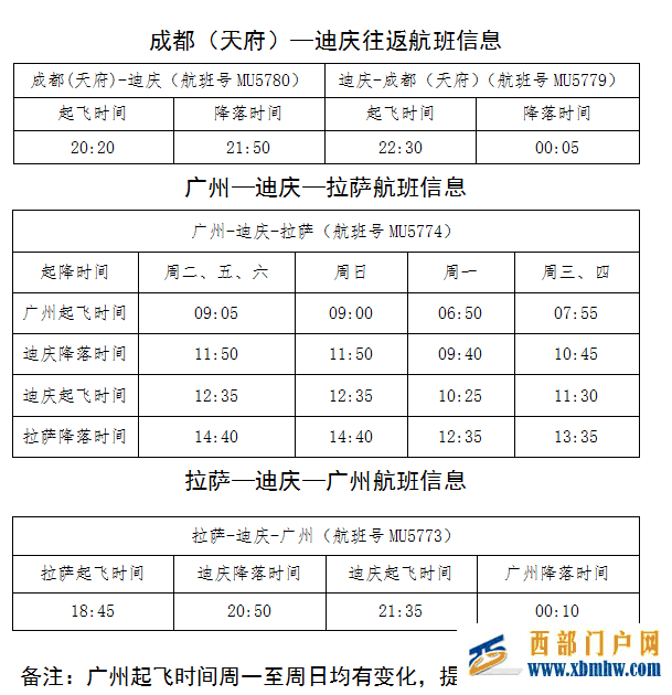
据迪庆香格里拉机场消息,7月1日起,东方航空恢复成都(天府)—迪庆往返航班,广州—迪庆—拉萨往返航班,计划班期均为每天一班,由波音B737-700型飞机执飞。
具体信息如下
(以东方航空实际执行时间为准):
(来源:迪庆州广播电视台)
本文链接:http://xn.xbmhw.com/xinwen/8270.html